How to Create an AI Assistant With or Without Coding
If you ever want to build your own AI assistant, here is your chance. As simple as it sounds, this guide explains the different steps and processes involved in the creation of AI assistants in a manner that is clear for both technical and non-technical individuals.

Content Map
More chaptersH ave you ever wished to have your personal AI that is customized to address your needs as well as choices? The good thing is that designing an AI assistant is no longer the prerogative of large technology corporations. Regardless of whether you are a programming guru or an absolute beginner this tutorial will lead you through the steps of creating your own AI assistant.
Everyone knows that AI assistants are primarily used to handle everyday tasks and schedules or offer advice when needed, but few can deny the fun of talking to a virtual companion sometimes. Thanks to progress in technology, you have all sorts of tools and platforms at your disposal, helping you build an AI personal assistant much easier. Moreover, in a recent survey, it was found that the AI industry could reach the value of 190 billion US dollars by the year 2025 due to the growing need for artificial intelligence in people’s lives.
Therefore, if you are interested in going deep and big with coding on how to create an AI assistant or if you would rather work with some ready-made interfaces that do not really require coding at all, you will find all the necessary information here.
What Is an AI Assistant?
An AI assistant is a programming tool that is created to accomplish specific operations or deliver specified services to an individual upon receipt of directives or queries. These are virtual personalities, which have been built using well-developed algorithms, including machine learning, to make AI assistants capable of natural language processing (NLP), integrating context, and holding conversations with users. Such intelligent systems improve performance levels, deliver information, and coordinate everyday tasks.
There are several famous AI assistants with which a great number of people interact each day, proving the unlimited possibilities of this technology. In popular culture, products like Amazon Alexa, Google Assistant, Apple Siri, Microsoft Cortana, and Samsung Bixby are proof of the vast application of AI and its advantage of making human tasks easier and enriching the user experience.
Why Create Your Own an AI Assistant?

Creating your own AI assistant would open up a whole new horizon and provide as many unique possibilities as there are ones that you prefer. Smart assistants can interact in many ways, from setting up your calendar and receiving prompts, giving real-time information, and controlling smart home devices. They can help you schedule your day, manage your documents and emails, do repetitive tasks for you, or even entertain you with personalized content.
The first benefit of deploying an AI assistant relates to the fact that one can train an AI assistant in a way that best suits the user’s preferences. The commonly available AI assistants are designed in a more generic manner, as they are intended for use by most users. If you develop your own artificial intelligence, you have a chance to include only the features and capacities that suit you and your lifestyle or your business the most. For example, you can add certain programs, enable certain words to be used, and fine-tune how the assistant will respond when on a call.
The opportunities that custom AI assistants represent for businesses are gigantic. Businesses can employ conversational AI to attend to customers’ queries, tackle internal tasks, and offer good analysis results, among other things. Industry-specific language can be integrated into custom AI assistants with the aim of addressing particular niches and, at the same time, reducing cycle time and general operation productivity. Not only does it enhance customer satisfaction, but it also relieves staff from low-level tasks and enables them to work on value-added processes to accelerate business growth and design.
Creating an AI Assistant Without Coding
No-code AI platforms give anyone with little to no background in programming or those who just do not want to write lines of code a practical way to build their own chat assistant. These allow the users to develop and deploy AI assistants in a friendly and quick way due to the elements in the interfaces.
Step 1: Choosing a Platform
To build your AI, the first thing you must decide is on the platform you’ll use. No-code platforms are recommended in this situation. No-code AI platforms are platforms that are specifically crafted to enable everyone and anyone to be involved in the development of AI innovations, and no expertise in computer programming is needed all the same. With these tools, users can easily concentrate on how best to develop the kind of AI assistant without the need to write a single line of code.
Tools like Dialogflow, Botpress, and ManyChat are some examples of no-code platforms, so they provide easy-to use interfaces to design and develop your AI assistants. There are differences between each platform, and each one has its advantages and is best used in a specific case.
For example, Dialogflow is the best for solid natural language understanding and integrates well with Google services; Botpress is versatile and highly customizable. ManyChat is specifically ideal for creating chatbots to be used in social media engagement.

Popular no-code platforms include:
Dialogflow
- Overview: Dialogflow is a versatile no-code application by Google that is used to create chatbots. It can take both text and voice inputs and works well across various platforms such as Google Assistant, Slack, and Facebook Messenger.
- Features: As for the utilitarian benefits, they include natural language processing capability that enables the Dialogflow to process the user input effectively. It offers pre-built agents, which can be modified for intents and entities, makes it easy to train the assistant. Also, the capability of scaling up is made possible and very reliable due to Dialogflow’s integration with Google’s cloud infrastructure.
Botpress
- Overview: Botpress is an open-source platform that integrates no-code along with low-code solutions and will appeal to technical and non-technical audiences. It is intended to build complex and professional conversational interfaces with great emphasis on reusability and extensibility.
- Features: Botpress provides a flow-constructing feature that permits users to develop conversation processes based on icons that need to be dragged and dropped. It supports multiple languages and extends its functionality to popular messaging channels such as WhatsApp and Microsoft Teams. If required, Botpress also has the option to write users’ own code to add more functionality to the platform for complex projects.
ManyChat
- Overview: ManyChat is an extensively used no-code platform for creating chatbots, specifically for marketing and interacting with clients on different social media channels. It is primarily used to build journeys for Facebook Messenger and Instagram chatbots.
- Features: ManyChat has a simple interface with drag-and-drop functionality for the elements that are used to create conversation flows. It provides features that can be used for reaching and targeting specific audiences and sending out mass messages, and it also enables programmatic control of marketing initiatives. ManyChat tracks performance and manages the bot, making interaction with users efficient.
Step 2: Designing the AI Assistant’s Personality and Capabilities
The next step when you have selected a platform is to decide on how the AI assistant should think and act. Consider the tone that you want your assistant to have; is it professional or casual? The personality can be altered to make it more realistic for people to get involved with and associate with.
Moreover, you should detail what skills are required of your assistant, for instance, the ability to set reminders, provide information, or schedule an appointment. Most platforms come with preset templates and intents to which you can add some further tweaking depending on your assistant’s purpose.
Step 3: Training the AI Assistant
AI training means creating intents and providing example phrases users may use in their interactions with the AI assistant. This is to enable the AI to get to learn different patterns of questions and commands within a given context. For example, if your assistant’s function is to make appointments, the phrases will have to be “Make an appointment,” “Set up an appointment,” as well as “Arrange a meeting.”
We mentioned that tools such as Dialogflow enable the entry of these training phrases and link them with particular actions that will enable the assistant to provide a correct response.
Step 4: Deploying the AI Assistant
When you have completed your model and have trained it, it is now possible to deploy the AI assistant. Deployment involves expansion of the assistant across the interfaces through which the users will engage with the bot, maybe a website, an application, or social media.
The setup process of your assistant on the preferred channel is always well explained by most no-code platforms and even comes with integration solutions. This step makes your AI assistant available to entice and engage your intended audience.
Step 5: Testing and Refining the AI Assistant
The last stage is optimization, where you check how your AI assistant works in terms of the goals you set for it out on the field. Engage in different modes and scenarios that would enable you test your assistant effectively with the view of finding out its weaknesses.
Always collect what user feedback they have and also keep track of the performance of the assistant through analytics given by the platform. To this end, modifications to the answers should be applied, the comprehension of various phrases should be increased, and the user’s experience should be optimized. Recurrent checking and refining are important to sustaining a reliable AI assistant.
Through these steps, you can develop a custom AI agent that will provide you with the desired result without programming. This action must be made easy and feasible, and this is achievable by employing no-code platforms to enable anyone to tap into the use of innovative AI technology.

Creating an AI Assistant With Coding
Writing an AI assistant from the ground up through coding provides one with a high level of control and the ability to produce a model that suits your particular requirements all out. But it also requires more effort and time.
Step 1: Identifying the Purpose and Choosing the Right Tools
It’s time to go further into each step with practical guidance. First of all, it is critical to determine what your AI assistant will or will not be capable of. Determine which actions are main tasks, like searching for answers for users’ questions, organizing the schedule, or commanding smart devices. This means that the tools should be selected and the conversation flows designed well when one has a purpose in mind.
This means that you have to choose the type of platform that best suits your project. Here are some popular options:
- Google Dialogflow: Perfect for natural language processing and works seamlessly with Google products.
- Microsoft Bot Framework: It can support various communication channels and is easily compatible with Microsoft products.
- IBM Watson: Well-known for high AI performance and support of different types of deployment models.
Practical Tip: Think about the environment you are already employing (Google, Microsoft, etc.), and then select the platform that is most compatible with the tools and services you are frequently using.
Step 2: Designing the Conversation Flow and User Interactions

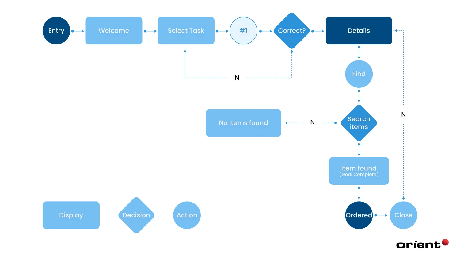
Creating a Flowchart: The first aspect in designing a conversation flow is identification of the intended action by the user. People will always have specific purposes towards your AI helper, which could be to answer a question, remind about a certain event, or find something. The reason being, to capture these intents, you have to do user research of the sorts of queries and tasks your audience is likely to perform online.
The next stage from understanding user intents is to map out the conversation and achieve this by drawing a flowchart. A flowchart is a very useful element in terms of planning how discussions will unfold depending on the users’ actions. In flowchart, every circle that connects the lines contains a possible input that the user can make or action that can be performed while the lines themselves indicate the possible course of the conversation.
Designing User Interactions: As for the seen flowchart, they should begin with a message that welcomes the user and informs him/her about the capabilities of the assistant. From there, expand to all sorts of user intents, describing in detail how the assistant should behave to answer one or another question or perform one or another command.
This brings up another very important point about conversation design, which is hedging for worst-case scenarios and mistakes. They may enter a query or phrase that the assistant is not programmed to accept. To reduce the frustration level, design the assistant in such a way that it should gracefully take the user through such situations. Develop default responses that direct the users back to the right channel or prompt them to ask questions in an appropriate manner.
Practical Tip: To visualize your flowchart there are numerous options, but the most commonly used ones are Lucidchart or Draw.io. This aids in giving structure to what a person wants to say as well as ensuring that no line of conversation is omitted.
Step 3: Adding Basic Functionalities

Once the conversation flow is set, the next major task is to put in place basic application operations for the AI assistant. This includes defining abilities like managing questions, creating reminders, and dealing with the most frequently used user inquiries. For example:
Answering Questions: In order to allow your AI assistant to answer questions, you have to construct its knowledge base or connect it to a database containing information your users may need. In general, this process includes the provisions for intents (what the user wants to achieve in the application) as well as entities (portions of information within the provided intent).
For instance, if a user asks a question such as “What is the weather today?” the intent would be to get the weather, and the entity would be the time (today). With the help of NLP abilities, your artificial intelligence can analyze the question that a user typed or said and answer it accordingly.
To improve the accuracy of the response, consider creating a knowledge base or frequently asked questions section that the respondents would consult to answer the questions. This might involve working with an external database or managing prescriptive responses through one of the tools mentioned earlier, such as Google’s Dialogflow. Machine learning algorithms can also be used as a way to enhance the learning function of the assistant, so it can offer more concise responses with regards to a particular user’s input in the future.
Setting Reminders: The other important feature is being able to set reminders. Often, it can be easily done if your AI assistant is connected to a calendar or scheduling app in some manner. Users can ask the assistant to create, change, or remove a reminder.
For example, if a user utters, “Remind me to take medicine at 9 AM!”, the system encompasses the intent of the utterance (setting a reminder), the action (taking medicine), and the time (9 AM). This means that scripts or code that will parse this information will be needed, as well as integration with the calendar API to create the reminder. It is important to make sure that your assistant has learned different variations of how users can talk about their desires.
Practical Tip: Start with basic functionalities and expand gradually. Focus on making each feature robust before adding more complex capabilities.
Step 4: Integrating with Other Services

As discussed above, you can understand the importance of integrating your AI assistant with various services. Through interaction with other APIs outside the application, your assistant is capable of accessing up-to-date information and capable of handling more complex tasks.
Calendars: If your assistant is to be part of your calendar, synchronized with Google Calendar or Microsoft Outlook, it can help with appointments, setting reminders, and checking availability. This means that the request made by users is processed by the calendar API. For instance, to schedule a meeting, the assistant would gather data like date, time, and participants and, via the API, create the meeting. For smooth integration, authenticate users securely using OAuth tokens and make users understand permission requests easily.
Weather APIs: Giving weather updates is another very important thing. With the help of OpenWeatherMap or Weatherstack APIs, your assistant is ready to get real-time weather conditions. And when the user, for instance, types a question to the interface like, “What is the weather like today?” The application assistant sends a request to the weather API, gets the data in response, and prepares the response. To do this effectively, you will have to learn how to build API requests and responses and how to use JSON. This integration supplements the user experience since the information can be included and delivered within the assistant.
Other Services: In addition to calendars and weather, there are still a lot of other APIs that can be interesting for users, for example, news APIs for getting current events, email APIs for managing messages, smart home APIs for controlling devices, etc. Each integration follows a similar process: Come up with the name of the API, learn about the endpoints and data type that the API uses, and write down the script of how to proactively handle requests and responses. Securely deal with authentication and make sure your assistant reacts properly to errors.
Practical Tip: Use well-documented APIs and SDKs to simplify integration. Many platforms offer detailed guides and sample codes to get you started quickly.
Step 5: Testing the AI Assistant and Gathering Feedback
Conduct rigorous testing to ensure your AI assistant functions as intended. Test various scenarios, including edge cases and uncommon inputs. Use both automated tests and manual testing with real users.
Gather feedback from beta testers to identify issues and areas for improvement. Pay attention to user experience and interaction satisfaction.
Practical Tip: Set up logging to track user interactions and errors. This data is invaluable for troubleshooting and refining the assistant.
Step 6: Refining and Improving Based on User Feedback
Use the feedback to refine your AI assistant. This may involve:
- Improving Responses: Enhance the assistant’s responses based on user feedback.
- Expanding Capabilities: Add new features or improve existing ones.
- Optimizing Performance: Ensure the assistant runs smoothly and efficiently.
Iterate on the design and functionality, continuously testing and gathering feedback to improve the AI assistant over time.
Practical Tip: Establish a regular update schedule to keep your assistant current and responsive to user needs. Continuous learning and adaptation are key to maintaining a high-quality AI assistant.

How to Enhance Your AI Assistant?
After establishing the fundamental service of an AI assistant, one can incorporate additional features that offer far superior performance and interaction with the application.
Adding Advanced Features
Additional features, including voice assistance and sentiment analysis, can provide your AI assistant with a more human-like experience.
Voice recognition replaces most of the input ways with oral command which enables users to control the assistant without having to type anything. To incorporate voice recognition you have to incorporate libraries and APIs such as Google Cloud Speech-to-Text or Microsoft Azure Speech Services which translates voice to a text format that your assistant can interpret.
Another exciting aspect is sentiment analysis, which allows your AI assistant to recognize the emotional context behind entered data. Since the assistant can recognize the sentiment of the messages of the user, it can elaborate on its responses in a more sensitive way. Popular libraries for sentiment analysis include NLTK or spaCy in Python, which offers instruments for creating sentiment analysis. It is particularly useful when the system is designed for a customer service application.
Ensuring Data Privacy and Security
Since the AI may come across potentially sensitive information, it is important to continue to stress data privacy and protection. Ensure the processing of user data through strong encryption techniques when stored and when being transmitted.
Of course, it is necessary to follow laws related to data protection, like the GDPR or CCPA, based on the location of individuals and consumers. OAuth service enables secure methods of authentication to protect the accounts and user’s data securely.
One of the most important points to note is that there is always an update in the security protocols, which makes it important for security to be checked regularly and updated to correspond to the latest security threats.
Conducting Continuous Improvement and Updates
Creating an AI assistant is not a one-time task; it requires ongoing refinement and enhancement to remain effective and relevant. Here are some tips for continuous improvement:
- Monitor Performance: Use analytics tools to track the assistant’s performance and identify areas for improvement. Monitor key metrics such as response accuracy, user satisfaction, and error rates.
- Gather Feedback: Regularly collect feedback from users to understand their needs and pain points. Use this feedback to guide your development priorities and enhancements.
- Update Training Data: Periodically update the training data to improve the assistant’s understanding of new terms, phrases, and contexts. This helps in keeping the assistant accurate and up-to-date.
- Enhance Capabilities: Continuously explore new features and technologies that can enhance the assistant’s functionality. Stay informed about advancements in AI and machine learning to integrate cutting-edge solutions.
- Regular Testing: Conduct regular testing to ensure the assistant performs well across various scenarios and devices. Use both automated tests and real-user testing to identify and fix issues promptly.
- Iterate and Improve: Treat your AI assistant as a dynamic project that evolves over time. Regularly iterate on the design, features, and functionalities based on user feedback and performance data.
By focusing on these aspects, you can create a robust and adaptable AI assistant that meets evolving user needs and leverages the latest advancements in technology. Continuous improvement ensures that your assistant remains a valuable and reliable tool for its users.

Let Orient Software Accompany Your Journey
Building an AI assistant is a significant advantage since it helps get the work done quickly and brings distinct experiences to its users. Business people, as well as the general population, have plenty of AI technology opportunities and applications to make work and even everyday tasks easier and faster.
We encourage you to take the next step in your AI journey with Orient Software. Our team of experts is dedicated to delivering high-quality, tailored AI solutions that meet your specific needs. This trust stems from our experience in designing and developing AI solutions for individuals, businesses, and corporate clients all around the world.
Become our client today, and let’s build a better tomorrow with the help of artificial intelligence. Reach out to us to know how we can assist you in building an AI assistant that is unique to your business.

